VCO压控振荡器的原理、选型和应用
2022-12-13 12:07:34 得捷电子DigiKey许多电子应用需要根据其他信号的幅值来改变某个信号的频率。调频信号便是一个很好的例子,其中的载波频率随着调制源幅值的变化而变化。此外,还有锁相环 (PLL):这种电路使用控制系统来改变振荡器的频率和/或相位,以匹配输入参考信号的频率/相位。
设计者的目标是:确定如何尽可能以高效、低成本的方式实现该功能,同时确保精度、可靠性以及不受时间和温度影响的稳定性。
这就是压控振荡器 (VCO) 的功能。这类器件专用于提供一种频率会在合理的范围内随输入信号的电压幅值变化而变化的输出信号。压控振荡器可用于PLL、频率和相位调制器、雷达和许多其他电子系统中。
本文将说明为什么VCO往往是设计者实现这一功能的最佳选择,然后简要介绍VCO的工作原理,以及从分立元器件设计到单片VCO IC的各种VCO设计。然后,通过来自不同供应商的实际案例来探讨如何指定VCO,以匹配特定应用。这些厂商包括Maxim Integrated、Analog Devices、Infineon Technologies、NXP Semiconductors、Skyworks Solutions和Crystek Corporation等。
VCO的作用是什么?
图1:需要通过施加电压信号来控制频率或相位变化的应用实例包括:通信系统中的调频(上图)、雷达中的频率啁啾(下图第二张)、锁相环路中的相位跟踪(下图第三张)以及跳频应用,如远程无钥匙进入系统(下图)。(图片来源:Digi-Key Electronics)
VCO如何工作
图2:经典振荡器包括Hartley和Colpitts LC振荡器,可以作为VCO的设计基础。(图片来源:Digi-Key Electronics)
所有的振荡器都是基于使用正反馈来实现持续振荡的。Hartley和Colpitts振荡器是基本设计,用不同方式产生正反馈。正反馈要求振荡器输出的信号返回到输入端,总相移为 360°。放大器提供180°倒相,360°的另一半来自振荡电路的LC。振荡电路决定了标称振荡频率。在Hartley振荡器电路中,振荡电路由L1、L2和Ct组成;在Colpitts振荡器中,振荡电路由L1、Ct1和Ct2组成。
Hartley振荡器采用电感耦合方式,通过电路中所示的双电感或分接电感(L1和L2)来实现倒相。Colpitts振荡器在相应电路中采用了由Ct1和Ct2组成的容性分压器。从这些基本设计衍生出许多设计,每个设计都有自己的名称。这些衍生设计尝试将振荡电路与放大器隔离,以防止负载造成频率偏移。这样的衍生设计有很多,设计者可以从中挑选自己喜欢的。
通过采用变容二极管为这些设计增加频率控制功能,从而改变振荡电路的谐振频率,变容二极管有时也称为变容器二极管,是专门用来提供可变电容的结型二极管。P-N结经过反向偏置,并且可以通过改变所施加的直流偏置电压来改变二极管的电容。变容二极管的电容与所施加的直流偏置电压成反比:反向偏置越高,二极管的耗尽区越大,因而电容也越小。这种变化可以从Skyworks Solutions的SMV1232_079LF超突变结变容二极管的电容反向电压图中看出(图3)。这种二极管在零电压下的电容为4.15皮法拉 (pF),在8V下的电容为0.96pF。

图3:Skyworks Solution的SMV1232变容二极管的电压电容图清楚地显示了电容是如何随着所施加的直流偏置电压而发生反向变化的。(图片来源:Skyworks Solutions)

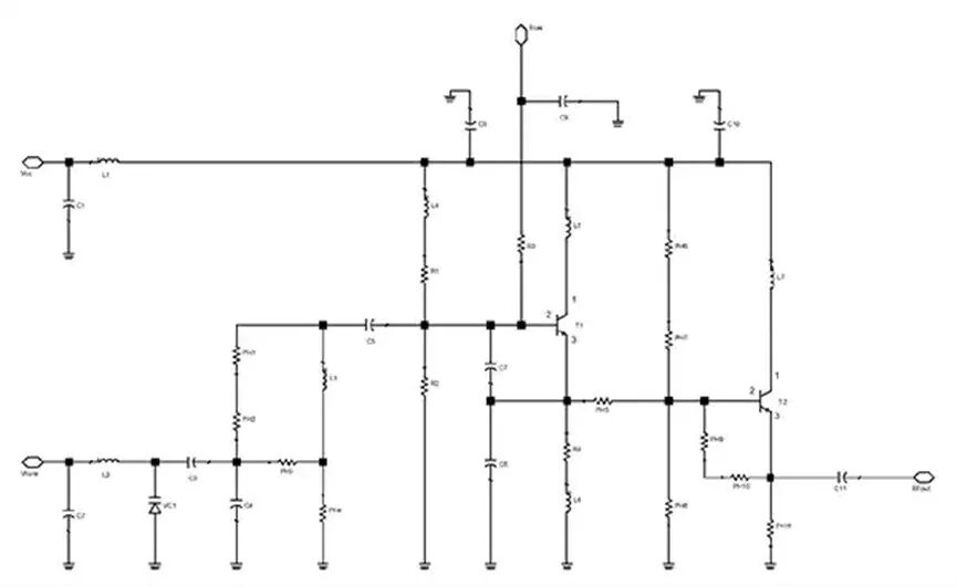
图4:Colpitts振荡器VCO的评估板参考设计,其中心频率为1GHz,调谐范围约100MHz。变容二极管VC1(左下)与振荡电路并联,由电感L3和电容C4、C7、C8组成。(图片来源:NXP Semiconductors)
变容二极管和双极结晶体管的选择取决于振荡器频率。对于1GHz的标称频率,可以使用诸如NXP Semiconductor的BFU520WX或Infineon Technologies的BFP420FH6327XTSA1之类的射频晶体管。BFU520WX的过渡频率为10GHz,增益为18.8分贝 (dB),BFP420FH6327XTSA1的过渡频率为25GHz,增益为19.5dB。两者在1GHz时都有足够的增益带宽积来适应该电路。
总之,分立式VCO的设计灵活性最大,但与模块化或单片器件相比,则其体积更大且PCB占用面积更多。
主要的VCO指标通常从标称频率范围开始,即可获得的最低和最高频率。另外,这些参数也可以被指定为标称频率或中心频率以及调谐范围。
输入调谐电压范围对应于输入电压摆动,在调谐范围内对VCO进行调谐(图5)。

图5:输出频率作为输入调谐电压函数时的调谐曲线图,可以让您基本了解相比线性拟合的VCO线性度。输出频率与调谐电压的斜率就是调谐灵敏度。(图片来源:Digi-Key Electronics)
调谐增益或灵敏度就是频率电压曲线的斜率,以MHz/volt (V) 为单位。这是衡量调谐线性的标准。在VCO处于控制环路中的应用中,如PLL,调谐灵敏度是VCO元件的增益,可能会影响控制环路的动态性能和稳定性。
VCO的输出功率规定了向指定阻抗负载输送的功率,对于RF VCO来说通常是50欧姆 (Ω)。输出功率以dB为单位,参考1毫瓦 (mW) (dBm)。在VCO的频率范围内,功率输出的平坦度也是值得关注的。
负载牵引是指由于负载阻抗变化而引起的VCO输出频率变化,测量单位为MHz峰峰值 (pk-pk)。通常,通过使用类似图4所示的发射极跟随器之类的缓冲放大器来提高负载隔离度。
电源推进是指由于电源电压的变化而导致VCO输出频率变化的现象。其单位是MHz/V。
相位噪声规格是VCO信号的纯度指标。理想振荡器的频谱是振荡器频率下的窄谱线。相位噪声代表了振荡器不需要的调制,且扩大了频谱响应。相位噪声是由振荡器电路内的热源和其他噪声源造成的,用载波下分贝每赫兹 (dBc/Hz) 表示。频域的相位噪声会导致时域出现时序抖动,表现为时间间隔误差(TIE)。
模块化VCO
模块化VCO代表了电路集成的下一个最高水平。这类VCO被封装在小型模块化外壳中,可以象组件一样使用。模块化VCO通常比分立式VCO具有更高的封装密度。这类器件具有一系列输出频率、调谐范围和功率输出水平。例如Crystek Corporation的CRBV55BE-0325-0775VCO(图6)。该器件的尺寸为1.25 x 0.59英寸 (in.)(31.75 x 14.99毫米 (mm)),高度为1.25in.,输入电压范围为0 - 12伏,调谐范围为325 - 775MHz。其输出功率水平为+7dBm(典型值),10千赫兹(kHz) 载波偏移时相位噪声为-98dBc/Hz,100kHz时为-118dBc/Hz。

图 6 :Crystek CRBV55BE VCO的外形图显示了其外形紧凑,具体为1.25 x 1.25 x 0.59in.。(图片来源:Crystek Corporation)
在动态控制方面,Crystek VCO的典型调谐灵敏度为45MHz/V。电源推进指定为0.5MHz/V(典型值),最大1.5MHz/V。负载牵引最大为5.0MHz pk-pk。
单片VCO
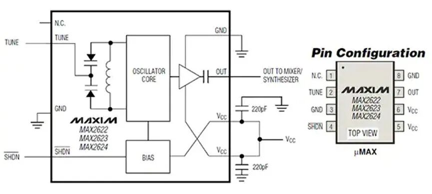
VCO可以作为单片IC实施。单片IC的体积密度最高。与模块化VCO一样,单片VCO也是为特定的工作频段设计的。这种器件如Maxim Integrated 的MAX2623EUA+T。这是一款自足式VCO,在8引脚mMax单封装中集成了振荡器和输出缓冲器(图7)。

图7:Maxim Integrated的MAX2623 VCO的框图和引脚配置。该器件是一款基于LC的传统VCO,通过双变容二极管控制电压。该器件在其8针封装内置了一个输出缓冲器。(图片源:Maxim Integrated)
该设计包括片载振荡器电感和变容二极管。该器件的工作电源为+2.7至+5.5V,电流消耗仅8毫安 (mA)。MAX2623是该产品系列中的三款VCO之一,每款VCO都有不同的预期工作频率,因此各不相同。MAX2623的调谐范围为885 - 950MHz,涵盖了902 - 928MHz的工业、科学和医疗 (ISM) 频段,可用作本地振荡器。该VCO向50Ω负载输送的输出功率水平为-3dBm,且在100kHz偏移下的典型相位噪声为-101dBc/Hz。控制电压范围为0.4 - 2.4V,负载牵引一般为0.75MHz (pk-pk)。电源推进为280kHz/V(典型值)。封装尺寸为0.12 × 0.12 × 0.043in.(3.03 x 3.05 x 1.1mm)。
另一个单片VCO的例子是Analog Devices的HMC512LP5ETR。该VCO的频率范围为9.6 - 10.8GHz,调谐电压范围为2 - 13V。该器件专用于卫星通信、多点无线电和军事应用(图8)。

图8:Analog Devices的HMC512LPETR VCO的框图,显示了集成变容二极管和具有集成谐振器的振荡器内核。(图片来源:Analog Devices)
这种单片微波集成电路 (MMIC) VCO采用GaAs和InGaP异质结双极晶体管,使用5伏直流电源,可实现宽带宽和对50Ω负载的+9dBm输出功率水平。在100kHz偏移下,相位噪声为-110dBc/Hz。负载牵引一般为5MHz峰峰(典型值)。电源推进通常是5V电压下30MHz/V(典型值)。该器件采用QFN 5 x 5mm表面贴装封装。请注意,该VCO 还包括半频和四分之一频辅助输出。这些小数频率输出可用于驱动PLL合成器,以便在需要时锁定VCO初级输出,或同步其他时序链信号。
体积小巧既是这两种单片VCO器件的特点,也是其主要优势。
本文小结
无论是分立式、模块化还是单片式VCO,都能满足许多应用对基于电压的频率控制的需求。这些器件用于函数发生器、PLL、频率合成器、时钟发生器和模拟音乐合成器。虽然这些器件都相对简单,但正确使用则需要充分了解其工作方式和主要指标。一旦了解了这些知识,就会发现有很多设计和供应商可供选择。
EETOP 官方微信
创芯大讲堂 在线教育
半导体创芯网 快讯
相关文章