芯海科技推出23.5位有效精度的ADC芯片CS1232
2011-04-01 20:34:04 本站原创芯海科技自成立以来一直致力于研发设计拥有自主知识产权的高精度ADC产品,先后推出了CS1242/1168/1180等高精度、低功耗、低成本系列ADC,并广泛用于高精度电子称、工业过程控制、医疗器械、仪器仪表等需要精密测量的场合。2007年芯海科技凭借CS1242一举打破了中国中高端衡器芯片市场被外国垄断,完全依靠进口的格局,全面提升了中国衡器制造业的竞争力,同年CS1242也因此获得由信息产业部软件与集成电路促进中心(CSIP)主办的年度“中国芯”技术与发展大会最具潜质奖。CS1232作为CS1242的后续产品,进一步在高精度、低功耗等关键特性上实现了极大的提升,为高性能信号采集应用提供了具有极高高性价比的新选择。
关键特性分析
高精度:CS1232内置一路Σ-Δ ADC,通过低噪声仪用放大器结构实现PGA放大,PGA = 1时,有效分辨率23.5位(CS1242为21位);在PGA=128时,有效分辨率可达21位(CS1242为18位)。此外,芯片内置了温度传感器,可进行温度补偿以确保实现稳定的高精度性能。
图1:CS1232产品内部功能框图。
保证信号的完整与干净:CS1232片内有两路差分通道,可用于多通道测量。片上内置低噪声的仪用放大器,可提供最高128倍的放大倍数,幅度较小的微小信号也可直接测量。CS1232输出速度可以选择10Hz或80Hz,采用10Hz的数据速率时,可拟制50Hz 和60Hz的干扰信号,抗干扰性好,保证了信号的干净。此外CS1232还具有增益温漂约3.5ppm/℃,并内置温度传感器,可以监测环境温度,有力减小了环境温度的变换对测量造成的影响。
应用方便:由于CS1232内置了一个4.9152M晶振,无需外部提供时钟信号,如果多个芯片同时运行时可使用外部时钟;再者 CS1232所有控制均由一些专门引脚来实现,消除了对所有寄存器进行编程的需要,这种架构极大地简化了软件开发,缩短了研发周期;集成了低噪声、低温漂放大器,不需要外置放大电路; CS1232可以在3.3V-5.5V的电压范围内正常工作,工作电压范围宽。
低功耗:CS1232可以通过控制PDWN引脚为低电平,使芯片进入掉电工作模式,功耗电流仅0.4uA。
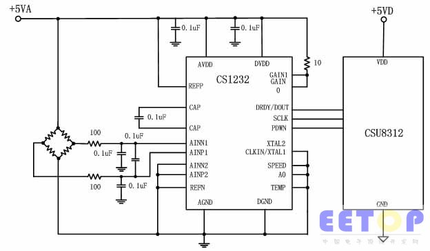
典型应用

EETOP 官方微信
创芯大讲堂 在线教育
半导体创芯网 快讯