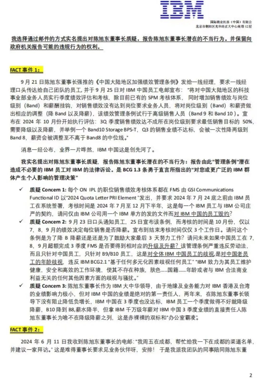
被“无端”解雇,员工举报IBM大中华区董事长行为不端、收受贿赂,公司回应
2024-10-14 12:22:52 EETOP据凤凰网科技报道,10 月 12 日在网上曝光的一封信中,该员工对陈旭东的多项行为提出了严重指控,包括带领员工和业务伙伴到夜店卡拉 OK、违反公司政策、收受贿赂、违反保密协议等。值得注意的是,该公开信长达 15 页,内容丰富,还同时附上了英文版。

公开信显示,事情的导火索是该员工突然被董事长宣布解除劳动合同。2024 年 9 月 30 日下午,该员工正在忙于季度结束时的工作,突然接到董事长的通知,宣布因为这位员工第三季度业绩未达标,决定与其解除合同。
该员工对此表示震惊,因其在 IBM 的历史业绩一直表现优异,但却突然被开除。于是该员工不满董事长的行为,写了一封公开信怒喷董事长行为不端、泄密、收受贿赂、打击报复。
这封公开信对陈旭东董事长的行为提出了严重的指控,并要求其对此负责。同时,这位 IBM 员工也表示将保留向政府机关报告可能的违规行为的权利。


对此,据经济观察网报道,IBM 官方确认了这封举报信存在,并回应称:“高度重视并彻底调查任何可能违反公司商业行为准则的行为。我们不对员工的个人情况进行讨论,将继续专注于服务大中华区的客户。”