配合固态照明趋势的安森美半导体高能效LED照明方案
2011-11-22 21:12:09 本站原创随着能源价格的进一步走高和环境问题的增多,世界各国纷纷致力减少温室气体排放,加快了用LED替代对环境有影响的紧凑型荧光灯(CFL)和线性荧光灯(LFL)的步伐。截至目前,世界上许多国家和地区都公布了白炽灯“隐退”的时间表和路线图。中国禁用(禁售)白炽灯计划也于日前出炉。国家发改委等部门联合印发了《关于逐步禁止进口和销售普通照明白炽灯的公告》,决定从2012年10月1日起,按照功率大小分阶段逐步禁止进口和销售普通照明白炽灯。
LED以其寿命更长、优异的色彩组合、节能及符合环保要求,已成为照明革命的关键动力。近年来,LED成为了增长速度最快的半导体市场之一,5年年复合增长率达到19.3%,预计2013年市场总值可达124亿美元,见图1。

图1:LED市场增长动力及趋势
高亮度LED的光输出、能效及成本正在迅速改善,使其应用范围不断扩大。根据LED的工作电压可以划分为三个功率等级:0.9V至7V(手机和移动设备)、7V至60V(汽车和LCD背光)和60V至700V(通用照明)。这当中市场成长潜力最大的是汽车、LCD背光和通用照明。汽车应用主要包括氖灯替代、应急车辆灯、组合尾灯、仪表盘照明、信息娱乐、内部照明、中央高位刹车灯、前照灯、停车灯等;LCD背光主要包括大屏幕液晶电视、中等屏幕的笔记本、GPS、相框、上网本等;通用照明主要有离线LED驱动器/镇流器、街道/区域照明、替代灯泡、替代荧光灯、交通信号灯、工作照明、景观照明、建筑物照明等。不难看出,今后LED照明将逐步进入到更多的应用领域。
安森美半导体的高能效LED照明方案
利用先进技术以更少电能执行相同甚至更多的任务,进一步提升能效一直是安森美半导体不懈的追求。安森美半导体针对高能效LED应用开发了丰富的产品及方案,可以应对LED照明应用的多种挑战,如提高功率密度、实现功率因数校正、提高整体可靠性、输入电源范围更宽、满足空间受限及特定照明要求(如三端双向可控硅开关元件(TRIAC)调光)等。
安森美半导体宽广的产品范围涉及AC-DC电源IC、DC-DC驱动器、CCR稳流器、CCCV控制、HV-FET、整流器、数字接口、环境光传感器、保护、电力线载波(PLC)调制解调器等。
安森美半导体不断创新并推出LED通用照明应用方案,充分体现了高能效、创新及强固的特性。
·中低功率LED照明应用
在中低功率LED照明应用方面,MR16灯泡很有典型性,其设计挑战在于在不同交流电压条件下提供较平坦的输出电流,且在不同直流条件下提供出色的能效。安森美半导体的降压-升压型NCP3065开关稳压器采用针对AC-DC转换的桥式整流器,具有宽输入和输出工作电压、稳定的输出电流。NCP3065可配置为降压-升压满足输入电压与输出电压有交叠的要求,并有开路和短路LED保护功能,可通过12 Vac电子变压器/墙壁调光器调光。NCP3065的内部参考电压微调至2%,从而在即便是输入电压、LED正向电压和电感容限的宽变化范围下,都能提供极精确稳定的电流。

图2:采用NCP3065的MR16 LED灯泡电路和参考设计
还有一款MR16 LED方案是用于降压型应用的NCL30100,它是能效大于95%的LED驱动器控制器,开关频率高达700kHz,不需要输出电容,Vcc工作范围从6.35至18 V,可以驱动一个或多个大功率LED,主要用在MR16 LED照明、环境灯照明、太阳能LED、交通照明、室外照明和LED光条等应用。其PCB非常小巧,可以装入MR16灯的灯座内。NCL30160的迟滞控制特性可在负载瞬期间提供快速的回应,无需小型信号控制环路补偿元件。保护特性包括可利用电阻设定LED电流、LED短路保护、欠压锁定及热关闭。

图3:采用NCL30100的MR16 LED灯泡电路和参考设计
安森美半导体的其他LED驱动器还包括带PFC、兼容TRIAC调光的离线式驱动器NCL30000,可在5至15 W输出功率的低电平条件下达到80%以上的能效(典型值83%),适合LED驱动器/镇流器、嵌灯/聚光灯/户外照明使用;用于LED照明的AC-DC隔离电源方案,分别适用于3至8 W低功率照明、8至40 W嵌灯及PAR灯泡,以及40至125 W建筑物及区域照明和50至300 W高能效LED街道照明。
·大功率照明应用
NCL30160是安森美半导体为驱动大功率LED新推出的一款NFET迟滞降压、恒流驱动器。它是新一代高能效的解决方案,电流提升到了1.5安培,损耗非常低,体积也更小,可最大限度地减少空间和成本。它通过利用仅55mΩ的低导通阻抗内部MOSFET及以100%占空比工作的能力,能够提供能效高达98%的方案。最高1.4MHz的高开关频率使设计人员可采用更小的外部元件,将电路板尺寸减至最小及成本降至最低。

图4:高亮度LED驱动器NCL30160应用电路
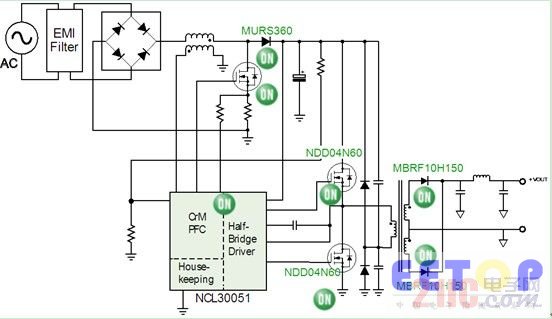
另一款专用LED电源集成电路是NCL30051,能够为降压直流-直流(DC-DC)转换器/LED驱动器提供恒定电压。该器件集成了一个临界导电模式(CrM) PFC控制器及一个半桥谐振控制器,并内置600V驱动器,针对离线电源应用进行了优化,具备了所有实现高能效、小外形因数设计所需的特性。
用NCL30051和NCL30160搭配组成的LED照明芯片组,可用最少的所需外部元件简化电源电路设计。这种架构使芯片组能够集成在更紧凑及更高性价比的LED照明电源中,除了在通用照明户外照明(如街灯、停车场灯)应用中采用,还可广泛用于工业及汽车照明应用。
·其他照明应用和参考设计
安森美半导体还为各种照明应用提供了多种参考设计电源。除了上面提到的MR16 LED灯泡参考设计演示板外,还有新型低成本线路可调光LED T5灯管参考设计,仅用5个元件即可实现CCR LED直接交流驱动;采用LED模块重新设计的台灯,光输出高于卤素灯,能耗仅为1/4;采用NCL30000的带PFC离线式LED驱动器兼容TRIAC调光,广泛适用于嵌灯/聚光灯/户外照明。
安森美半导体还将针对LED街道与建筑照明应用推出基于NCL30051的大功率(100至250 W)LED驱动器参考设计。该设计具有输出开路和短路、过温、过流(自动恢复)及过压输入(OVP大电压)保护功能。它也可以进行两段双电平模拟调光或PWM调光(频率100到300Hz)。其调光范围大于10:1;模拟电压输入为1-10 V。这个大功率照明应用方案的样品将于2012年第1季提供。

图5:基于NCL30051的100至250 W大功率LED驱动器参考设计
领先高能效方案满足各类应用
安森美半导体利用在电源管理、高能效电源及封装方面的核心专长及优势,开发用于不同应用领域的专用LED驱动器,推出符合或超越世界各地的规范要求的固态照明方案。这些方案采用独特的LED驱动电源架构、模拟及调光技术、反激转换器及非隔离直流-直流拓扑结构,以及正待批专利的自偏置晶体管技术,应用范围非常宽,从便携电池供电产品到汽车内部照明,到通用照明、建筑物固态照明,不论产品直接采用交流或直流线路供电都可以采用,为实现照明革命提供了丰富的选择。