现代数据采集和信号发生系统既复杂又精细。几十年的 IC 和应用开发以及一代又一代设计已经优化了性能和众多优点,同时使性能不断提高、优点不断增多。新的设计必须凭借精心挑选的性能、尺寸、电源范围、稳定性以及更多优点,实现与之前设计的差异化。同时,DAC、ADC、电压基准等高性能集成电路的性能已经被推进到了极限。关于电压基准,常常必须在精确度和众多优点之间做出设计选择。当需要最高性能时,就有可能缺乏灵活性和兼容性。
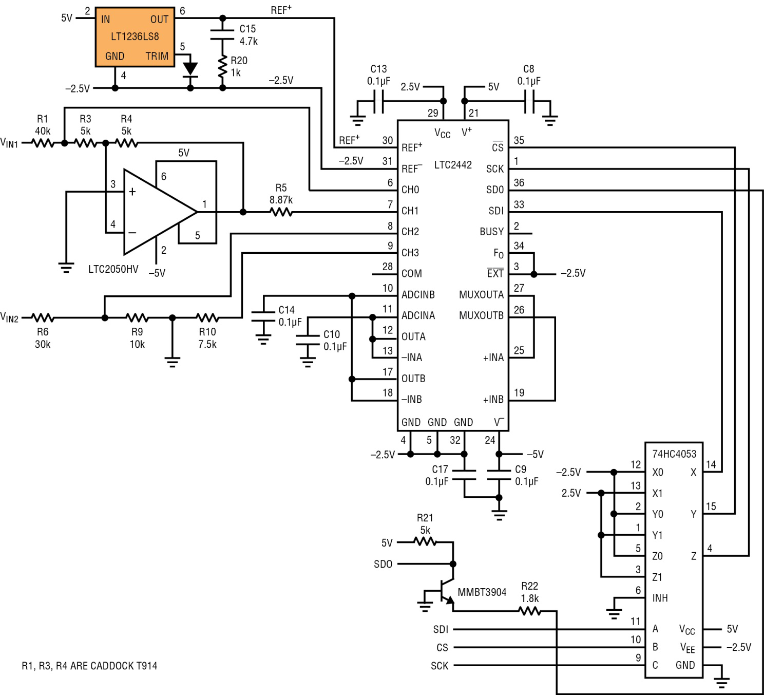
过去,精确度最高和最稳定的系统一直是用深埋齐纳基准设计的,如图 1 所示。齐纳基准的低漂移、高稳定性和低噪声使系统能够既提供很大的动态范围,又具备良好的稳定性。然而,齐纳基准一般不适合大多数新系统。齐纳基准需要很高的电源电压才能运行,而且很多采用齐纳基准的设计都仅针对特定系统而优化,例如电源电压高于 10V、可用电路板面积很大以及负载阻抗已经完全了解的系统。对很多新设计而言,这些假定很少适用。此外,采用齐纳架构的基准一直以来几乎没有什么新发展,因此,齐纳基准极少提供更常用且低于 5V (例如 4.096V、2.5V 和 1.25V) 的基准电压。
图 1:用 LT1236 实现大动态范围系统
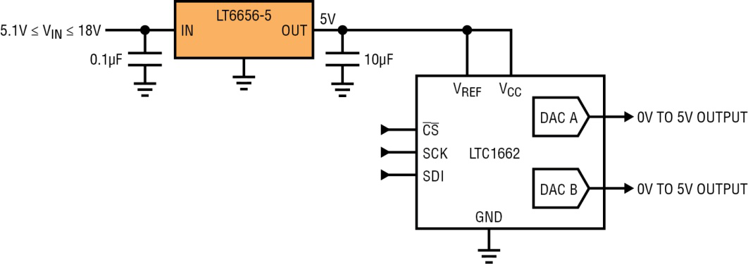
相比之下,要获得结合的优点和性能,带隙电压基准一直是最佳选择。与齐纳架构相比,带隙架构尽管牺牲了一些稳定性,却有可能用来设计出具备很多优点的基准,包括低压差、宽温度范围、低功率、小尺寸、宽工作范围和宽负载电流范围等优点。由于这些优点,已经产生了大量高性能 LDO 稳压器和精确的电压基准。相对低的、约为 1.2V 的带隙电压为设计提供各种电压的产品带来了方便,包括 1.25V、2.048V、2.5V、3V、3.3V、4.096V、5V 和 10V。另外,这样的带隙电压还允许用仅比输出电压高几毫伏的电源运行,如图 2 所示。
图 2:低功率、低压差电压基准电路
0V TO 5V OUTPUT:0V 至 5V 输出
就电压基准而言,最大的误差通常是由温度系数 (TC) 引起的。对很多精确的系统而言,具 20ppm/ºC 温度系数的电压基准就是合适的。然而,在工业温度范围内 (-40ºC 至 85ºC),这样的温度系数会导致 2500ppm 或 0.25% 的最大误差。相比之下,由初始准确度 (0.1%)、热迟滞 (通常约为 100ppm) 和长期漂移 (50ppm/√(kHr) 引起的误差很小。尽管这样的温度系数对很多工业和医疗系统而言足够了,但是诸如测试和测量等精确应用以及宽温度范围汽车应用却需要更高的稳定性。
随着时间推移,带隙基准的性能也得到了提高,在有些情况下,其稳定性和噪声性能超过了掩埋齐纳基准。新的架构、工艺和制造方法进一步推进了精确度和稳定性的极限。以前,“精确的”带隙基准温度系数也许为 20-50ppm/ºC,而较新的产品则提供低于 5ppm/ºC 的温度稳定性。同时,众多优点得以保留或得到了改进。
例如 LT6657,这是一款高精确度带隙电压基准。LT6657 带来了一种新的选择,在提供最高精确度的同时,还为满足多种系统需求及限制保留了极大的灵活性。
LT6657 的温度系数为 1.5ppm/°C,是温度系数最低的带隙电压基准。高阶温度补偿可随温度变化保持很低和可预测的输出电压误差 (图 3),同时最新制造方法确保器件之间、批次之间具有一致的性能。为确保每个器件都满足该高性能水平,LT6657 的温度系数由 100% 的五温度测试提供保证。在 -40°C 至 125°C 温度范围内,LT6657 确保由温度漂移引起的误差低于 250ppm。
图 3:LT6657 温度漂移
OUTPUT VOLTAGE CHANGE (NORMALIZED):输出电压变化 (归一化)
THREE TYPICAL PARTS:3 种典型器件
1ppm/°C BOX:1ppm/°C 区域
TEMPERATURE:温度
应该提到的是,图 3 中包括一个指示 1ppm/°C 误差的区域。典型的 LT6657 器件完全位于这个区域之内,因此在针对 1.5ppm/ºC 这一限制进行自动化生产测试时,能够达到合理的产量。
除了总体稳定性这个优点以外,还有低温度迟滞和出色的长期漂移稳定性这两个优点。这些衡量标准可以用来预测,随着时间和温度周期变化,系统将怎样良好地保持在性能规格限制之内。就位于偏僻之处或难以校准的系统而言,较低的热迟滞和长期漂移意味着较少的校准工作,从而节省了时间和费用。尽管电气表格中的典型值提供了有用的指导,但是这些值代表的是平均值、偏差还是单个器件,却不清楚。凌力尔特公司提供了大量数据,以在利用电压基准进行设计时提供有意义的指导。LT6657 数据表中提供了长期漂移和迟滞分布数据,这些数据显示,LT6657的长期漂移和迟滞都很低,而且很一致。
电压基准性能的另一个方面是噪声。很多系统对温度或老化等长期漂移是不敏感的,但是要求噪声非常低,以提供高分辨率测量。LT6657 的噪声性能可与一些最好的低噪声掩埋齐纳基准相媲美。噪声仅为 0.5ppm,适合很多大动态范围系统。在 0.1Hz 至 10Hz 范围内,就一个 2.5V 基准电压而言,LT6657 仅产生 1.25µV 峰值至峰值噪声。宽带噪声也很低,为 0.8ppm (2µV) RMS,直至 1kHz。该器件的低噪声使其非常适合要求大动态范围和非常低噪声的系统。一个 5V 满标度输入的 20 位转换器具仅为 4.8µV (~1ppm) 的 LSB,这说明了这种低噪声的重要性。
除了低温度漂移、高稳定性和低噪声,LT6657 还有进一步的优点。LT6657 仅需要 50mV 电压空间就可运行。无 DC 负载时,可用不到 2.6V 的电源给一个 2.5V 基准供电,或者在有很重的 DC 负载电流时,可用不到 3V 的电源供电。在电压调节误差低于 1ppm/V 和纹波抑制非常出色的情况下,电源范围可扩展到 40V,从而能够灵活地用几乎任何可用电源给基准供电,这与齐纳基准相比是一个突出的不同之处。
就像大多数凌力尔特最近推出的电压基准产品一样,LT6657 随频率变化呈现了很低的输出阻抗。这减轻了负载随频率变化的影响,有助于防止负载端的信号反馈给基准并引起干扰、误差或噪声。当驱动高性能模数转换器 (ADC) 或需要成功通过诸如汽车系统中的大电流注入等运行测试时,这个优点对基准稳定至关重要。此外,LT6657 专为驱动大输出电容而设计。鉴于许多高性能 ADC 在采样期间从电压基准吸收大的电荷注入电流,因此把快速稳定和通过设计以在驱动一个大的电荷储存电容器时保持稳定之能力组合起来,使该电压基准在最大限度发挥高动态范围转换器之最佳性能方面拥有了一项优势。
LT6657 还具备充足的驱动能力,可提供和吸收高达 10mA 负载电流,且负载调节误差低于每毫安 1ppm。这种负载驱动能力使 LT6657 能够偏置各种传感器、驱动难以驱动的 ADC 基准输入、驱动多个 ADC 和 DAC,或者以基准级精确度给小型子系统供电。这种很少被利用的能力可帮助系统设计师在一些小型数据采集系统中合并电源和基准功能,充分利用电路板面积和功耗。ADC 或 DAC 的电源和基准使用相同的电压是比较理想的情况,另外 LT6657 的小型 MSOP 封装也进一步节省了空间。此外,LT6657 包括电流和过热保护,以避免在故障情况下由于过载而损坏。
最后,LT6657 可作为并联基准运行。并联模式运行的一个好处是,能够实现负压基准。并联模式运行还允许 LT6657 用非常高的电源电压工作,或者以最低压差电压运行。图 4 显示了 LT6657 的正并联配置。

图 4:LT6657 的并联模式配置
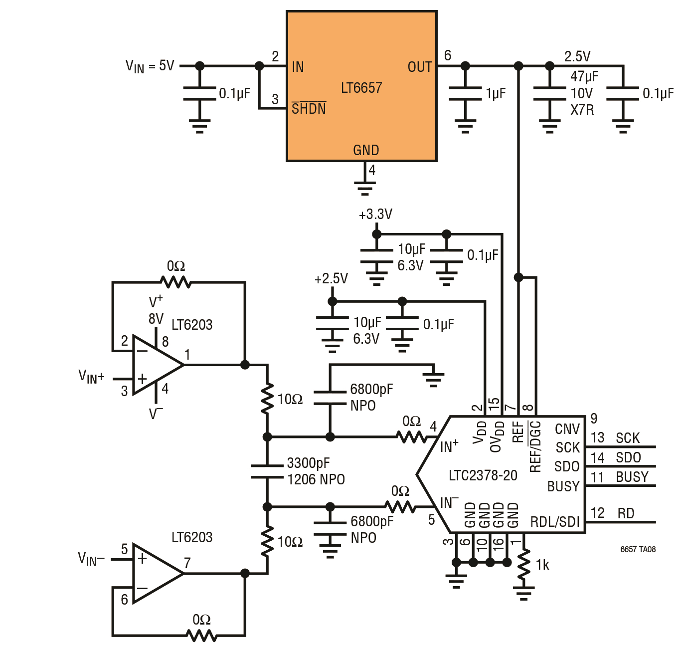
图 5 显示,LT6657 用于低噪声、精确的 20 位 ADC 应用。在这种情况下,LT6657 的低噪声、低温度漂移和高稳定性允许使用高精确度 ADC,例如性能更高的 LTC2378-20,但不会像较旧的掩埋齐纳解决方案那样增大了所需电路板面积和电源电压空间。
图 5:低噪声、精确的 20 位模数转换器应用
总之,LT6657 提供高精确度、低噪声和高稳定性,该器件还具备很多优点,这些优点使得 LT6657 具备很高的灵活性。该器件的众多优点使系统设计能够提高功率和电路板面积利用率、与多种电源电压和环境条件兼容并能够实现最高的精确度、稳定性和最大的动态范围。这个突破性电压基准的众多优点和高性能与高制造质量相结合,使该器件能够适应很多应用电路。