官宣!国产晶圆代工巨头重磅收购
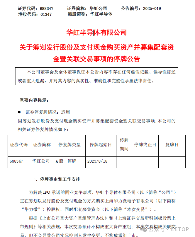
2025-08-17 22:30:43 EETOP昨日,国产代工巨头华虹半导体有限公司发布拟现金收购海华力微电子有限公司公告。公告称为解决 IPO 承诺的同业竞争事项,公司正在筹划以发行股份及支付现金的方式购买上海华力微电子有限公司(以下简称 “华力微”)控股权,同时配套募集资金(以下简称 “本次交易”)。
根据《上市公司重大资产重组管理办法》和《上海证券交易所科创板股票上市规则》等相关法规,本次交易预计不构成重大资产重组;本次交易构成关联交易,但不会导致公司实际控制人发生变更,不构成重组上市。
因本次交易尚存在不确定性,为保证公平信息披露、维护投资者利益,避免对公司股价造成重大影响,经公司申请,公司股票自 2025 年 8 月 18 日(星期一)开市起开始停牌,预计停牌时间不超过 10 个交易日。
股票停牌期间,公司将根据事项进展情况,严格按照有关法律法规的规定和要求履行信息披露义务。待上述事项确定后,公司将及时发布相关公告并申请公司股票复牌。敬请广大投资者关注后续公告,并注意投资风险。

二、本次交易的基本情况
(一)交易标的基本情况
本次收购标的资产为上海华力微电子有限公司所运营的与华虹公司在 65/55nm 和 40nm 存在同业竞争的资产(华虹五厂)所对应的股权。目前,该标的资产正处于分立阶段。
(二)交易对方基本情况
本次交易事项尚处于筹划阶段,公司目前正与交易意向方接洽,初步确定的交易对方为上海华虹(集团)有限公司、上海集成电路产业投资基金股份有限公司、国家集成电路产业投资基金二期股份有限公司、上海国投先导集成电路私募投资基金合伙企业(有限合伙),最终交易对方以重组预案或重组报告书披露的信息为准。
(三)交易方式
公司拟以发行股份及支付现金的方式购买标的公司的控股权并募集配套资金。本次交易的具体交易方式、交易方案等内容请以后续披露的重组预案及公告信息为准。

上海华力微电子有限公司(华力微电子)与华虹半导体有限公司(华虹半导体)同属上海华虹(集团)有限公司旗下核心企业,但两者在业务定位、股权结构及发展战略上存在显著差异,本次收购将通过资本整合深化协同。
华虹半导体简介
华虹半导体有限公司是一家具有重要影响力的半导体制造企业,专注于集成电路芯片制造业务,为众多行业提供优质的芯片产品及相关服务。公司源自 1996 年成立的上海华虹 NEC 电子有限公司,经过多年发展,已成为中国领先的特色工艺晶圆代工厂。总部位于上海,在上海、无锡等地拥有生产基地,具备较强的制造能力和技术实力。
公司主要从事特色工艺集成电路芯片的制造,涵盖嵌入式非易失性存储器、功率器件、模拟及射频芯片、逻辑及混合信号芯片等多个领域,其产品广泛应用于消费电子、汽车电子、物联网、工业控制等行业。凭借先进的工艺技术和稳定的产品质量,公司与国内外众多知名客户建立了长期稳定的合作关系。
在全球晶圆代工行业中,华虹半导体具有较高的知名度和一定的市场份额。根据行业研究机构(如 IC Insights、Gartner 等)近年发布的数据,华虹半导体通常位列全球晶圆代工厂商前十。
华力微电子简介
上海华力微电子有限公司(简称“华力微电子”)成立于 2010 年 1 月 18 日,是华虹集团旗下专注于先进制程的 12 英寸晶圆代工企业,总部位于上海张江科学城。公司以集成电路芯片制造为核心,提供从 65/55 纳米到 28/22 纳米不同技术节点的一站式芯片制造服务,是国内半导体行业的重要参与者。
截至 2025 年,华力微电子的股东包括上海华虹(集团)有限公司(持股 53.85%)、上海集成电路产业投资基金股份有限公司(30.98%)、国家集成电路产业投资基金二期股份有限公司(10.24%)以及上海华虹宏力半导体制造有限公司(4.93%)。2025 年 4 月,公司新增上海国投先导集成电路私募投资基金合伙企业(有限合伙)为股东,进一步优化了资本结构。