x

大联大友尚集团推出基于Fairchild的全面USB Type-C解决方案

2015-11-03 15:39:46 n
点击关注->创芯网公众号,后台告知EETOP论坛用户名,奖励200信元

2015113日,致力于亚太地区市场的领先半导体元器件分销商---大联大控股宣布,其旗下友尚推出基于Fairchild的全面USB Type-C™解决方案。大联大友尚此次推出的Fairchild产品组合可让制造商快速方便地向支持USB接口的智能型手机、计算机、电源充电器及其他装置新增USB Type-C功能。与替代方案相比,FairchildUSB Type-C解决方案具有更小尺寸及更低功率要求,因此有助于制造商开发具有更低系统功耗,实现更高能效,体积更纤薄的装置。

 

图示1-大联大友尚推出的Fairchild USB Type-C产品组合

 

大联大友尚代理的FairchildUSB Type-C解决方案从系统和硬件的角度考虑了很多种实现方法,并采取不整合微处理器和电力输送Power Delivery功能,从而简化系统的复杂性、降低功率、并减小尺寸。再辅以Fairchild多样的控制器和开关产品组合,使其能够以最低功耗和最小尺寸实现USB Type-C 设计的各种解决方案。

 

图示2-大联大友尚推出的Fairchild USB Type-C Interface Detection解决方案FUSB302照片

 

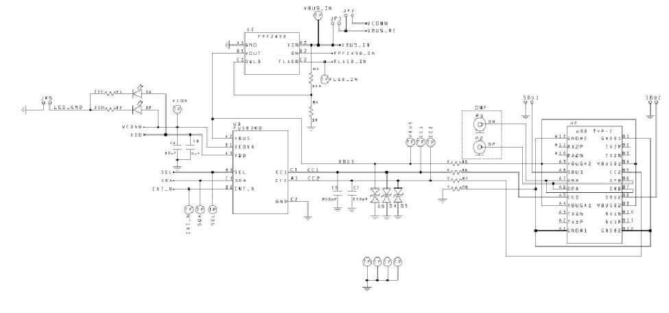
图示3-大联大友尚推出的Fairchild USB Type-C Interface Detection 解决方案FUSB302框图

 

FairchildUSB Type-C解决方案产品组合在低功耗及小尺寸方面都处于业界领先地位,这是目前体积不断变小、变薄,采用电池供电的装置的两个关键要求。制造商已经开始利用FairchildUSB Type-C解决方案提供符合新标准的产品,包括世界上首款USB Type-C智能型手机制造商。

 

图示4-大联大友尚推出的Fairchild USB Type-C 5Gb/s SuperSpeed 解决方案FUSB340照片

 

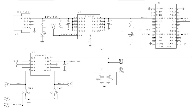
图示5-大联大友尚推出的Fairchild USB Type-C 5Gb/s SuperSpeed 解决方案FUSB340框图

 

FairchildUSB Type-C 解决方案满足各种应用要求,可让制造商更灵活地为其产品选择具有最佳效能组合的器件。多个Fairchild USB Type-C解决方案具有多项基本功能,如检测附件、定位及装置类型(双重功能端口 (DRP)、下行端口 (DFP) 及上行端口 (UFP)),而其他解决方案则支持更先进的功能。这些先进的功能包括数据角色交换、供电角色交换、硬件重置(hard reset)、系统重置(soft reset)、主动电缆支持、供货商定义讯息 (VDM) 封包传输及最高 100 W 的大功率充电。

 

由于所需空间较小,新型的USB Type-C解决方案更容易整合到产品设计中。尤其是FUSB302 采用微型 1.215 mm x 1.26 mm  WLCSP 封装,比竞争产品小数倍,因此为制造商实现空间受限设计提供更多灵活性。

 

FairchildUSB Type-C 解决方案使用I2C接口与应用的主机处理器进行通讯,进行控制与命令,无需整合微处理器。这些的系统分区配置使得 Fairchild 解决方案可提供最低功耗、最小尺寸及出色的灵活性


图示6-大联大友尚推出的Fairchild USB Type-C移动充电器解决方案FUSB3301)(最高支持15W照片

 

图示7-大联大友尚推出的Fairchild USB Type-C移动充电器解决方案FUSB3301)(最高支持15W框图

  • EETOP 官方微信

  • 创芯大讲堂 在线教育

  • 半导体创芯网 快讯

全部评论