x

大联大品佳集团推出基于Infineon的TLD 5095EL的车灯LED可调光驱动方案

2014-09-09 10:37:48 本站原创
点击关注->创芯网公众号,后台告知EETOP论坛用户名,奖励200信元

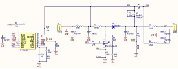
201499日,致力于亚太地区市场的领先电子元器件分销商大联大控股宣布,其旗下品佳推出基于 Infineon TLD5095EL的车灯LED可调光驱动方案。TLD 5095EL是一款具备内置短路保护功能的超灵活直流/直流升压控制器IC,专门针对汽车LED应用进行定制。其主要功能是增大(提高)或减小(降低)输出电压,保持恒定的LED电流。

 

TLD5095EL可应用于升压-接地(B2G)、 升压-电池 (降压-升压)和SEPIC配置,能够使电压升高至60V。模拟调光功能可用于调节LED平均电流,校准LED的亮度或发挥热应力保护作用。TLD5095EL的外部控制概念包含两个外置的MOSFET,该MOSFET可针对所需的正向电流进行优化。

 

【方案特色】

• 负载:大功率LED

• 输入电压:4.5V~45V

• PWM频率:100KHZ~500KHZ

• 过流保护:3A

• 过压保护:100VDC

• 转化效率:90%

 


 

图示1-系统架构图照片


图示2-系统架构图

 

【产品应用】

大联大品佳集团代理的InfineonTLD 5095EL可用于汽车内部照明LED灯、LED头灯(包括近光灯和远光灯)和LED信号照明灯(包括闪灯、日行灯等等)。



关键词:

  • EETOP 官方微信

  • 创芯大讲堂 在线教育

  • 半导体创芯网 快讯

全部评论